
안녕하세요!!! 임오군란과 민씨의 오입니다.😊
이번 시간에는 InfluxDB에 대해 알아보도록 하겠습니다 :)
차례는 아래와 같습니다.
- InfluxDB이란?
- InfluxDB기능
- InfluxDB설치 및 실행
지금 바로 시작하겠습니다👍👍👍

InfluxDB란?
InfluxDB는 인플럭스데이터가 개발한 오픈 소스 시계열 데이터베이스(TSDB)이다. Go 언어로 작성되었으며 운영 모니터링, 애플리케이션 매트릭스, 사물인터넷 센서 데이터, 실시간 분석 등 분야에서 시계열 데이터의 고속의 고가용성의 저장 및 검색에 최적화되어 있다. 그래파이트로부터 데이터를 처리하는 기능도 지원한다.
InfluxDB 주요기능
- 시계열 데이터를 위해 특별히 작성된 사용자 정의 고성능 데이터 스토어 TSM 엔진
- 높은 수신 속도 및 데이터 압축을 허용
- 전체적으로 Go로 작성. 외부 종속성없이 단일 바이너리로 컴파일
- 간단하고 고성능의 HTTP(S) API 작성 및 쿼리
- 다양한 플러그인 제공(다른 데이터 수집 프로토콜을 지원)
InfluxDB 설치
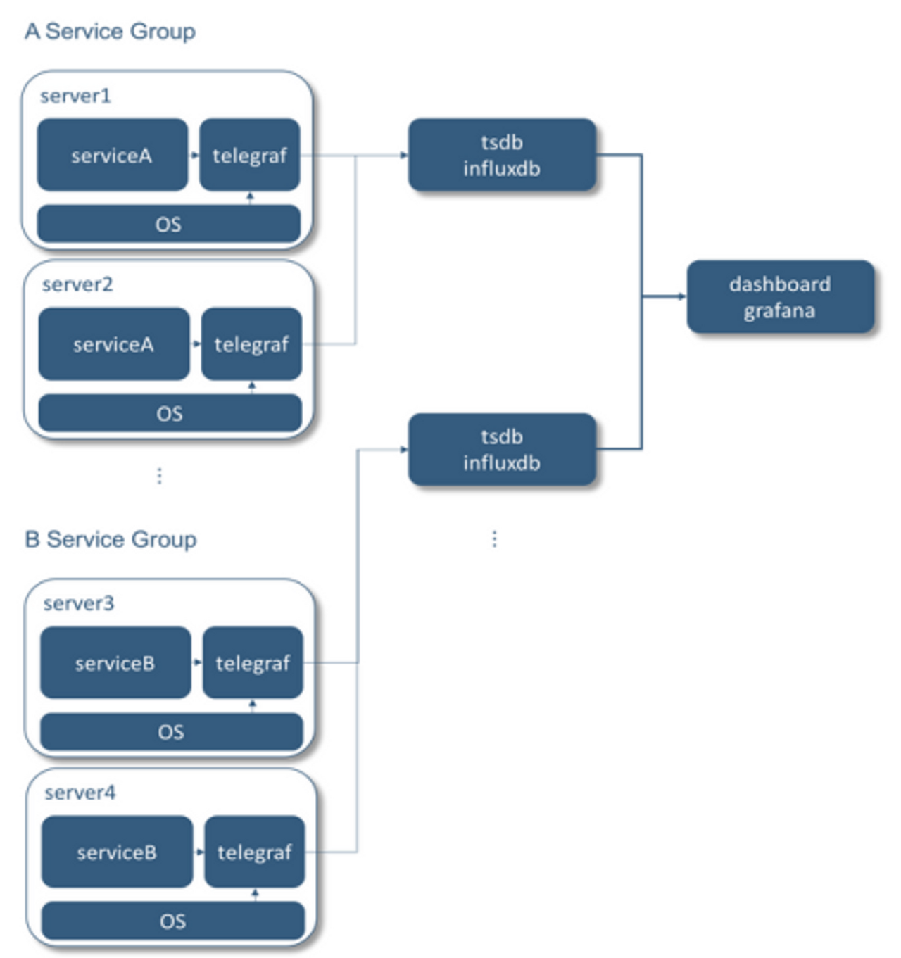
- 서비스 그룹 아키텍처

1. 패키지 매니저 업데이트

2. Yum을 통한 설치 진행

3. InfluxDB기동

4. 설치 후 정상 기동 테스트 확인

5. 샘플 데이터베이스를 생성
- influx 명령어를 통하여 서비스에 대한 정상 기동여부 확인'

- curl 명령어를 통하여 생성된 데이터베이스를 확인

'IT KNOWLEDGE' 카테고리의 다른 글
| TTS 란? (0) | 2022.11.29 |
|---|---|
| CSPM (Cloud Security Posture Management )이란 (0) | 2022.11.24 |
| STT란? (0) | 2022.11.21 |
| Machine Learning (0) | 2022.11.14 |
| Elasticsearch에 대하여 (0) | 2022.11.14 |
댓글