Google Cloud Platform 기본 개념
- GCP의 계층 구조
- GCP 제품 및 서비스
안녕하세요. BTC GCP팀 소속 손지수, 박은혜 입니다.

지난주를 끝으로 GCP 소개를 마무리했습니다. 이번 포스팅부터는 GCP 기본개념을 살펴보려고 합니다. 오늘은 기본 개념 중 계층 구조와 제품 및 서비스를 간단히 소개하겠습니다. 잘 부탁드립니다.
MODULE 01 GCP 기본 개념

저번 포스팅에서 GCP 리소스와 상호작용 하는 방법에 대해 이야기 나눠 봤습니다.
이제부터 본격적으로 기술에 대한 이야기를 해보고자 합니다.
Google Cloud Platform 기본 개념
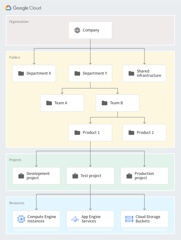
GCP를 시작하실 때, 먼저 리소스 계층 구조에 대해서 알고 계시면 정말 좋을 것입니다.
만약 회사에서 GCP를 사용하기로 결정했다면 GCP 측에서 Organization node:조직 노드를 만들어 줄 것입니다. google.com youtube.com과 같이 최상위 Organization이 생성되고, 그 하위에는 Project라는 것을 하위 레벨로서 생성하실 수 있습니다. 예를 들어 새로운 애플리케이션을 개발한다면 개발팀의 리더가 Project를 생성하게 됩니다. Project의 하위 개념으로는 Resource라는 개념이 존재합니다. Resource 레벨에서 BigQuery, Virtual Machine 등 다양한 제품들을 사용하실 수 있습니다. 마지막으로 Organization과 Project 사이에 Forder라는 개념이 있습니다. 엔지니어마다 관리하는 프로젝트의 수는 1개부터 5개, 10개까지 다양할 것입니다. 구글 내부에는 수많은 엔지니어들이 있고 그들이 관리하는 프로젝트의 수는 더욱 많아서 관리에 어려움이 있으므로 Forder 개념을 만들어서 Project를 관리하고 있습니다.
GCP의 계층 구조
- 리소스 계층 구조 수준에 따라 권한 경계 정의

조직 구조에 따라 리소스를 폴더 및 프로젝트로 그룹화함
계층 구조 수준에 따라 권한 경계 및 리소스가 독립적으로 설정됨
- Project _ GCP Console

GCP 제품 및 서비스
Google Cloud 에는 100개 이상의 제품이 존재하며 신규 고객에게는 워크로드를 실행하고 평가를 수행할 수 있는 $300의 무료 크레딧이 제공되고 있습니다!
- Google Cloud 제품

구글에서는 다음과 같은 카테고리로 제품군을 나눴습니다. AI 및 머신러닝, AI 빌딩 블록, API 관리, Compute, 컨테이너, 데이터 분석, 데이터베이스, 개발자 도구, 의료 및 생명과학, 하이브리드 및 멀티 클라우드, 사물 인터넷(IoT), 관리 도구, 미디어 및 게임, 마이그레이션, 네트워킹, 운영, 보안 및 ID, 서버리스 컴퓨팅, 스토리지, 기타 Google Cloud 제품
- 데이터에서 가치를 찾아내는 서비스를 제공하는 Google Cloud Platform

- 추천 제품

읽어주셔서 감사합니다! 다음 주에도 이어서 GCP 기본 이야기로 만나 뵙겠습니다.
오늘 하루도 수고하셨습니다.^^ 행복하고 웃음 빵빵할 내일, 모레, 쭉쭉 - - - - 바랍니다.
'CSP (Cloud Service Provider) > GCP' 카테고리의 다른 글
| GKE - 비공개 클러스터(Private Cluster) (0) | 2022.04.22 |
|---|---|
| [Qwiklab] Creating a Data Transformation Pipeline with Cloud Dataprep (0) | 2022.04.22 |
| [Google Cloud Platform] GCP 소개-2 (0) | 2022.04.15 |
| [GCP] 방화벽 (0) | 2022.04.15 |
| GCP BigQuery (0) | 2022.04.15 |
댓글