
안녕하세요 1-Tier 팀입니다!!
이번에 진행한 Snowflake 핸즈온 행사에 참여 후 간단한 Web UI와 기본 개념들을 정리해봤습니다.
Snowflake에 대한 이해도가 조금씩 생겨나며 흥미도 생겼는데요!
이후 세션들도 참가하여 학습을 통해 역량을 더욱 키우고 싶어졌습니다~
Main Page 둘러보기

Upload local files : csv, json 등 로컬에 저장되어 있는 파일을 드래그 앤 드롭으로 간편하게 업로드 할 수 있다
Load data from cloud storage : 클라우드 스토리지의 데이터를 가져올 수 있다.
Query data : SQL 쿼리를 수행할 수 있는 Worksheets를 생성한다.
Create User : 신규 유저 생성이 가능하다
Snowflake는 On-prem, 고객이 자체적으로 관리하고 있는 CSP의 Database Service, Snowflake에서 관리하는 DB 등 데이터 연결이 자유롭다
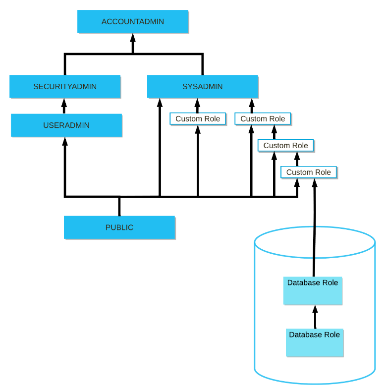
Role
Role 종류

ACCOUNTADMIN : 시스템의 최상위 역할
ORGADMIN : 조직 수준에서 운영을 관리하는 역할, 조직의 모든 계정 정보를 볼 수 있다
PUBLIC : 모든 계정에 자동으로 부여되는 역할
SECURITYADMIN : 모든 객체 부여를 전역적으로 관리하고, 사용자와 역할을 생성, 모니터링 및 관리할 수 있는 역할
SYSADMIN : warehouses, databases 를 생성할 수 있는 권한
USERADMIN : 사용자 및 역할 관리에만 전념하는 역할, 특정 권한만 부여하는 등 Custom 계정을 생성할 수 있다.
로그인 계정의 권한, Worksheets의 권한, 각 DB의 권한이 다 다르게 적용되어 사용 시 권한에 주의가 필요하다

연결할 데이터베이스와 스키마를 선택할 수 있다.

외부 스토리지나 CSP의 DB 서비스를 연동하여 데이터를 추가 할 수 있다.

각 리소스 마다 권한을 부여하기 때문에 수정이 필요할 시 Transfer Ownership 메뉴에서 변경 가능하다.

Web 기반이기 때문에 생성/수정/삭제 후 refresh 버튼을 클릭하면 반영된 것을 볼 수 있다.

이로써 데이터 연동과 기본적인 역할에 대해 알아보았습니다.
Web 기반으로 편리하게 사용할 수 있어 좋았고 UI/UX에 적응하기 편리했었습니다.
다음 포스팅에서 만나요 베빠~!!
'Database' 카테고리의 다른 글
| Elastic의 벡터 서치를 위한 HNSW와 다중 계층 기능 (0) | 2024.04.30 |
|---|---|
| Apache Iceberg (0) | 2024.04.08 |
| [Mysql] 프로시저 기초 사용법 (1) | 2024.03.07 |
| [GA4] 이벤트란? (0) | 2024.01.18 |
| Redis의 Node와 Shard (1) | 2024.01.05 |
댓글